Máy rửa tay tự động dùng cồn nước
Mua sản phẩm
Mô tả sản phẩm

Việc sát khuẩn tay là rất cần thiết trong mùa dịch covid hiện nay. Ở sân bay, trường học, cửa hàng trước khi vào đều cần đo thân nhiệt và rửa tay với cồn khô. Nhằm hạn chế tối đa việc mọi người tiếp xúc chung với chai nước rửa tay mình đã thiết kế ra bộ rửa tay tự động sử dụng cồn nước này. Chúng ta chỉ đưa tay vào, bộ rửa tay sẽ tự động bơm 1 lượng vừa đủ ra tay cho các bạn, vừa sạch sẽ vừa tiết kiệm và hiệu quả.
Thông tin chi tiết
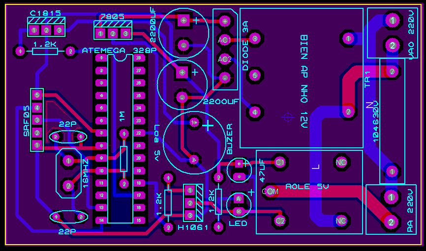
1.Sơ đồ nguyên lý
Hình 1: sơ đồ nguyên lý
Các bạn tải sơ đồ nguyên lý file PDF tại đây :
https://www.mediafire.com/file/s6ddduhcttsxkyg/SO_DO_NGUYEN_LY.PDF/file
2.Mạch in
Hình 2: mạch in 2 lớp
Hình 3: mô phỏng sản phẩm trên phần mềm
File mạch in tải tại đây các bạn gửi tới công ty làm mạch in nhé họ gia công ra cho vì đây là mạch in 2 lớp nên không ủi thủ công được :
3.Linh kiện
Hình 4: linh kiện điện tử (minh họa)
Các bạn cần chuẩn bị đầy đủ linh kiện điện tử như sau:
Ngoài ra cần thêm một số linh kiện như sau:

Hình 5: đầu bép phun sương
Hình 6: mô tơ bơm áp lực mini (motor bơm nước )
Hình 7: đầu chuyển khi 8 sang 6

Hình 8: bộ nguồn adapter 12v 2 ampe

Hình 9: hộp kỹ thuật lioa
4.Quá trình gia công
Quá trình làm mạch các bạn xem theo video này. lưu ý thay vì gắn cảm biến siêu âm SRF05 các bạn sẽ thay bằng domino 3 để gắn được cảm biến tiệm cận hồng ngoại vào thay thế.
5.Nạp chương trình
Hình 10: phần mềm arduino
Chương trình lập trình trên phần mềm arduino . Các bạn tải file lập trình tại đây:
6.Sản phẩm hoàn chỉnh
Hình 11: sản phẩm hoàn chỉnh
Sản phẩm liên quan
-
hướng dẫn sử dụng pin năng lượng mặt trời
-
hướng dẫn hiệu chỉnh nhiệt độ máy ấp
-
Hướng dẫn làm thiệp nhạc
-
Chốt cửa chống trộm sử dụng motor servo
-
Remote điều khiển linear motor servo
-
khóa cửa bằng nam châm điện
-
máy rửa tay khô tự động
-
Chuyển khoan 110v nội địa sang 220v
-
Chốt cửa điện từ chống trộm
-
Bộ điều khiển nhiệt độ lò sấy có hẹn giờ


