Chuông gọi nhân viên phục vụ từ xa bằng remote

In
Mua sản phẩm

Mô tả sản phẩm

Khách hàng của bạn gọi nhân viên phục vụ không thấy đâu, nhân viên thì túm năm tụm bảy ngồi tám chuyện, quán của bạn đông khách nhưng doanh thu không cao, nhân viên nhiều nhưng hiệu suất công việc không bao nhiêu. Tất cả sẽ được khắc phục với bộ chuông gọi nhân viên phục vụ từ xa qua remote. Quán sẽ đông khách, nhân viên chăm chỉ và doanh thu tăng cao. 

Thông tin chi tiết

1.Linh kiện điện tử:

 

Để chế tạo được mạch này việc đầu tiên các bạn cần chuẩn bị linh kiện đầy đủ như sau:

 

https://drive.google.com/file/d/145F5yqnz-oJBw7LHnsOAfPL4DkWTJ4JK/view?usp=sharing

 

Một số linh kiện đặc biệt :

 

Hình 1: biến áp gắn bo

 

Hình 2: màn hình lcd 20 x4 xanh lá

 

Hình 3: mạch thu rf tần số 315 mhz chưa giải mã

 

Hình 4: chuông điện tử  báo khách

 

 

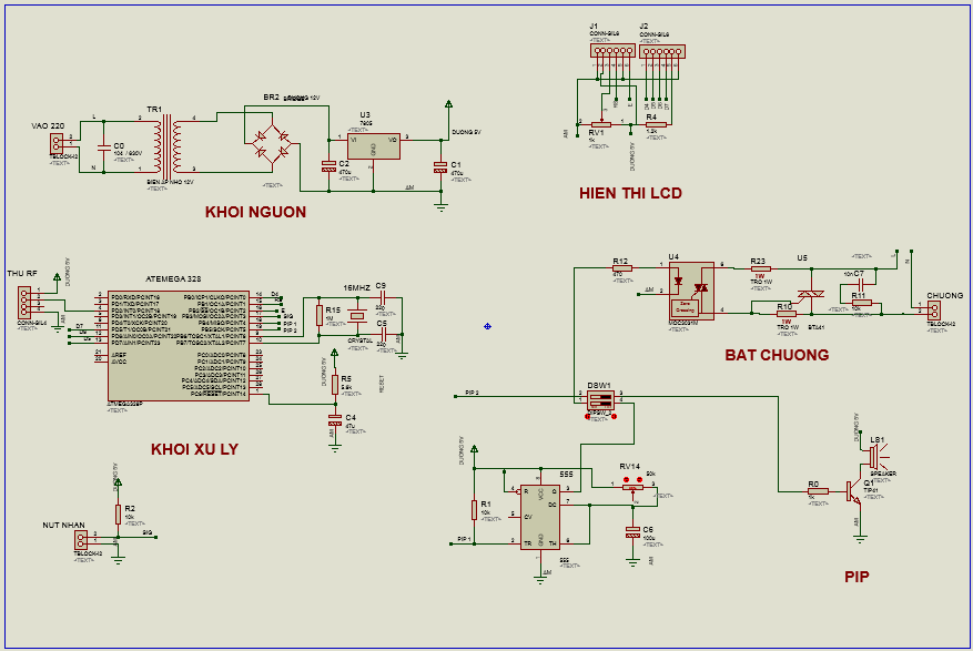
2.Sơ đồ nguyên lý , mạch in 

 

 a, Sơ đồ nguyên lý:

 

Hình 5: sơ đồ nguyên lý mạch chuông gọi nhân viên

 

Các bạn tải sơ đồ nguyên lý file pdf tại đây nhé:

https://drive.google.com/file/d/1mryb3stRvthUUH08jYP5RtZS_EfkAPsX/view?usp=sharing

 

 b, Mạch in:

 

Hình 6: mạch in 

 

Các bạn tải file mạch in tại đây :

 

https://drive.google.com/file/d/1Q72GpwKL0QEYMMmuksvHhaaN7D6DSrzv/view?usp=sharing

 

3. Chương trình và thư viện

 

a. Chương trình:

 

Phần mềm lâp trình với chương trình arduino :

 

Hình 7: phần mềm lập trình mã nguồn mở arduino

 

Các bạn tải file lập trình ở đây:

 

https://drive.google.com/file/d/1sOZI7sBiR3eCZJ5Cnx5o760FU4wzfN83/view?usp=sharing

 

Hình 8: chương trình arduino hỏi có tạo folder hay không ? 

 

Sau khi tải về mở lên phần mềm sẽ hỏi có tạo folder hay không các bạn chọn "OK" sẽ có chương trình hiện ra như sau:

 

Hình 9: chương trình lập trình 

 

b. Thư viện:

Các bạn tải thư viện tại đây:

 

https://drive.google.com/file/d/17vKJhPjwevw9IP0U0V4Fp435QLzcNCwF/view?usp=sharing

 

Các bạn nhớ add thư viện vào chương trình arduino nhé như vậy thì mới nạp chương trình cho arduino được.

 

4. File cắt mica:

 

Hình 10: vỏ mica cho sản phẩm 

 

File cắt vỏ mica các bạn tải tại đây:

 

https://drive.google.com/file/d/1mpIFsIK0C9nea_z2T8v7GUCqwM8gvhI-/view?usp=sharing

 

Sau khi tải về các bạn mang ra tiệm cắt lazer họ sẽ gia công ra cho , mình hay cắt mica tại  http://icdayroi.com  chi phí khá rẻ.

 

4. Quá trình gia công và thử mạch:

  Các bạn xem trong video này nhé, chúc các bạn thành công :