Hướng dẫn chế tạo xe điều khiển từ xa bằng bluetooth
Mua sản phẩm
Mô tả sản phẩm
Bạn là một người bắt đầu tìm hiểu về arduino đơn giản và đang cần một dự án đơn giản để thực hành mà chưa biết lựa chọn dự án nào để thực hành thì hôm nay kênh chế tác sẽ hướng dẫn các bạn một project đơn giản là làm một chiếc xe điều khiển từ xa bluetooth bằng smartphone, khá hay ho để bạn vừa có thể vọc vạch vựa học và vừa chơi.
Thông tin chi tiết
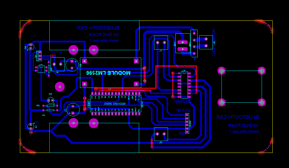
1.Sơ đồ nguyên lý:
Hình 1: sơ đồ nguyên lý xe điều khiển từ xa bluetooth
Các bạn tải sơ đồ nguyên lý file PDF ở đây nhìn cho rõ(có thể phóng to thu nhỏ hết cỡ được, nhìn cho rõ linh kiện )
https://drive.google.com/file/d/1mGNJI4uEWH94DHOQHJfRFc2ULx8Z9q5y/view?usp=sharing
2.Chuẩn bị linh kiện:
Hình 2: linh kiện điện tử (hình minh họa)
Toàn bộ linh kiện các bạn sẽ xem trong file word liệt kê đầy đủ các món tại đây:
https://drive.google.com/file/d/1s4U_v3bRFFGQ9USdCMwhIHHHLGq0gUyr/view?usp=sharing
3.Gia công mạch in:
Hình 3: mạch in xe điều khiển từ xa bluetooth (mạch lớp dưới và các jump nối phía trên)
File tải mạch in , các bạn sẽ tải về in trên giấy trơn và ủi lên bo mạch đồng:
https://drive.google.com/file/d/1ZYPg_C5VO9zQnrnYvi1KkE-petUFQSgX/view?usp=sharing
4.Nạp chương trình cho arduino nano:
File nạp chương trình cho arduino nano:
https://drive.google.com/file/d/1uNvvEUyo68LXQhDZiSvjUODOQ_jiGIBE/view?usp=sharing
Một điều lưu ý là khi các bạn mở file chương trình "xe bluetooth" thì chương trình arduino sẽ hiện lên bảng thông báo như này:
Hình 4: bảng thông báo khi mở file chương trình "xe bluetooth.ino"
Các bạn sẽ chọn vào ô "yes" và chúng ta sẽ có chương trình để nạp vào arduino nano như sau:
Hình 5: chương trình lập trình
5.Cài chương trình trên điện thoại:
Hình 6: app "arduino bluetooth rc car" trên ứng dụng android
6.Quy trình lắp ráp chi tiết và chạy thử:

